文章目录:
正文:

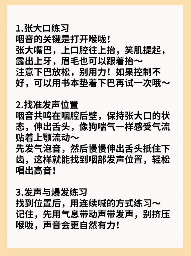
喉咙是唱高音的关键通道,打开喉咙能有效释放声带压力。练习时,将喉头自然下沉至最舒适位置,避免过度用力或挤压。想象喉咙像一条通畅的管道,让气息顺畅通过。这种放松的状态能减少声音嘶哑,为高音打下坚实基础。通过持续练习,喉咙会逐渐适应这种打开的状态,高音的穿透力自然增强。
气息是支撑高音的动力源泉。采用腹式呼吸法,吸气时腹部明显膨胀,呼气时缓慢释放。可以尝试站立时轻触腹部,感受气息的起伏变化。在练习音阶时,保持气息均匀稳定,避免突然中断或急促呼气。这种稳定的气息支持能让声带在高音区保持平衡,声音自然洪亮。长期坚持这种呼吸训练,高音的持久力会显著提升。
头腔共鸣是高音表现力的关键。练习时,闭上双眼,用"nu"音哼唱,感受眉心或额头前方的振动感。这种共鸣能增强声音的高位置支持,使高音更加明亮。同时,胸腔共鸣也不容忽视。在低音区练习时,感受胸腔的震动,这种浑厚感会自然延伸至高音,形成完美的声音过渡。两种共鸣的融合能让高音既有高度又有厚度。
换声区是高音练习的难点。在真声区逐渐加入假声成分,让声带在高音区自然过渡。可以尝试从"mi"音开始,逐渐升高,注意声音的连贯性。这种真假声的混合能避免换声痕迹,使高音更加平滑。同时,保持喉咙的放松状态,避免过度紧张导致声音断裂。通过耐心练习,换声点的控制会越来越自如,高音的突破自然水到渠成。
高音的提升需要系统训练。先从气息和喉咙基础开始,再逐步加入共鸣和换声技巧。在练习过程中,保持中低声区的稳定,为高音做好铺垫。避免急功近利,每个环节都要反复打磨。长期坚持这种科学方法,高音能力会稳步提升,同时保护声带健康。这种循序渐进的练习方式,是高音突破的必经之路。
1. 声乐演唱这样做才能健康上高音
2. 怎么唱高音?如何练习唱高音?